98色花堂-98色花堂官方最新精华驿站

主页  > 部门集约 > 河源市自然资源局 > 自然资源
“百千万工程”应知应会②|河源市全域土地综合整治工作指引
发布日期:2024-12-23 15:39:25 来源:本网 作者: 阅读人次:-
【字体大小: 默认】  分享


  在粤东北山区的怀抱中,河源市以丰富的自然资源——宝贵的土地、清澈的水源、丰富的矿产以及独特的生态,构筑起高质量发展的坚实基石。这些自然资源不仅是河源经济社会发展的强大后盾,更是实施“百县千镇万村高质量发展工程”的重要支撑和核心保障。

  为深入贯彻落实省委、省政府和市委、98色花堂 的工作部署,充分发挥自然资源在服务保障“百县千镇万村高质量发展工程”中的关键作用,河源市自然资源局紧贴实际,精心组织编写了《河源市自然资源服务保障“百县千镇万村高质量发展工程”应知应会工作手册》。手册结合了河源市自然资源工作的特点和需求,涵盖了规划引领、要素保障、地灾防治等多个方面,旨在为河源自然资源工作者提供一条从理论到实践的“全链条”行动指南,帮助每一位自然资源工作者深入了解政策,精准施策,推动“百县千镇万村高质量发展工程”在河源市取得更加显著的成效。

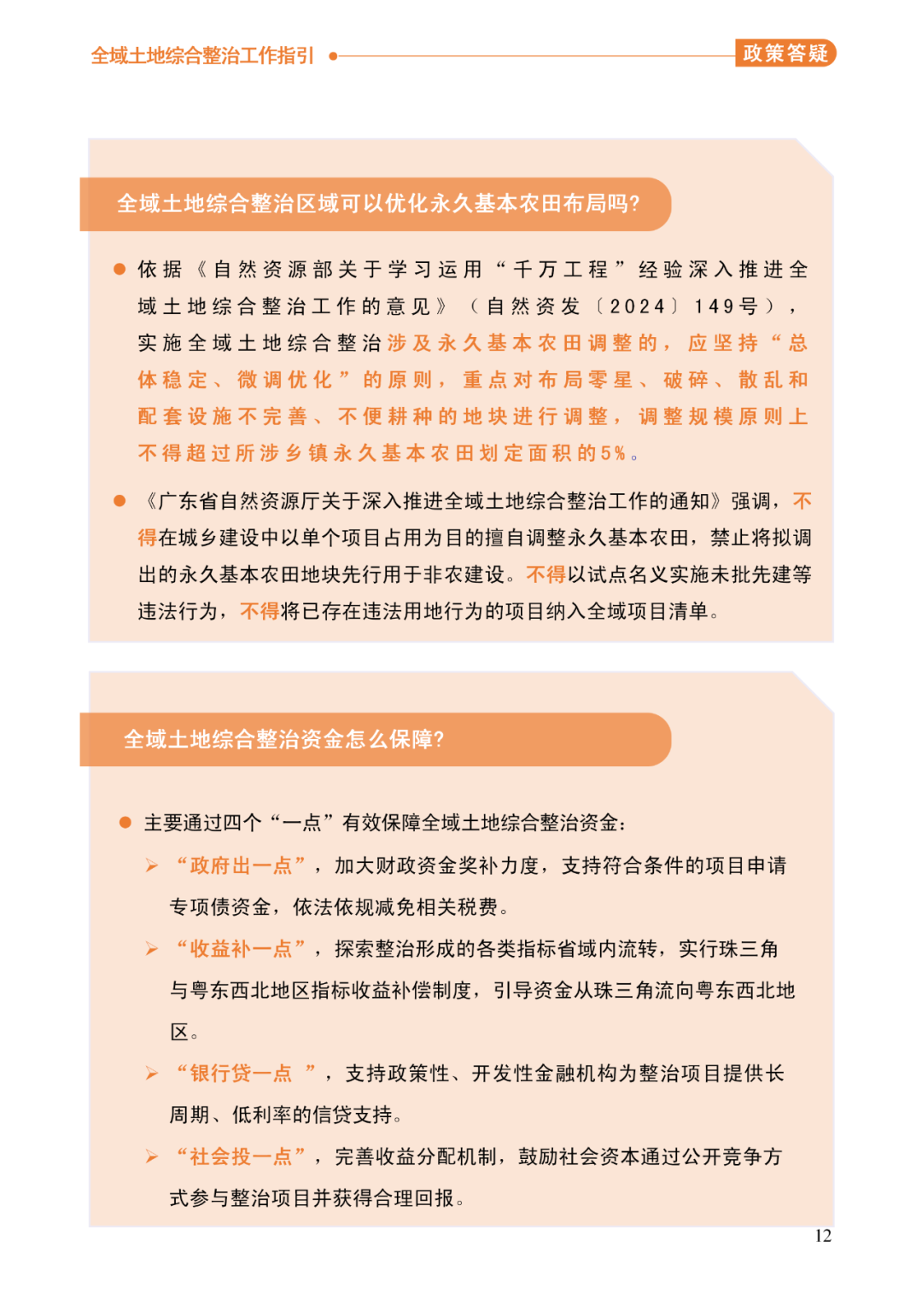
  本期,让我们来学习“河源市全域土地综合整治”工作指引。


图片

图片

图片

图片

图片

图片

图片

图片

图片

图片

图片

图片

图片

图片

图片

编辑| 张汉青
校对| 谢芳卉
审核|叶园