98色花堂-98色花堂官方最新精华驿站

主页  > 98色花堂公开  > 重点领域信息 > 公共文化体育信息公开 > 服务保障信息
河源市图书馆招募20名青少年馆员养成计划志愿者
发布日期:2021-01-18 10:17:48 来源:本网 作者: 阅读人次:-
【字体大小: 默认】  分享


       日前,河源市图书馆团总支推出“青少年馆员养成计划”志愿服务品牌活动,面向社会招募20名青少年馆员养成计划志愿者,欢迎踊跃报名。

  

活动详情


活动主题

“我践行,我能行”—“青少年馆员养成计划”

活动时间

2021年01月18日——01月31日

主办单位

河源市图书馆

活动对象及人数

13-19周岁的青少年,20人

志愿者保障

(1)购买志愿者保险

(2)提供志愿者服装

(3)提供午餐及饮用水

  

活动内容


岗前培训

图片

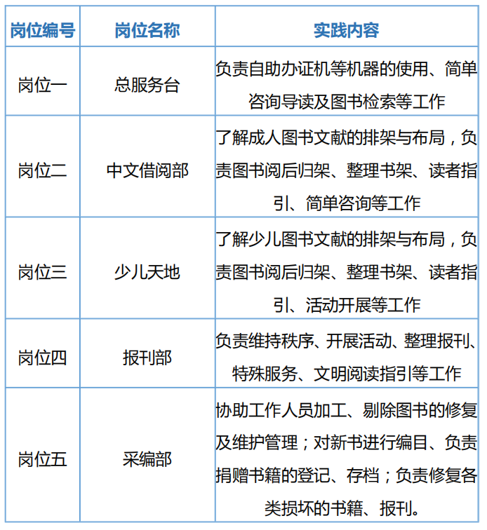
实践岗位

图片

实践活动

图片

  

活动形式


1、志愿者上岗前一天进行岗前培训,并由工作人员带领前往各个部门熟悉志愿活动场地;

2.青少年馆员养成计划以两周为一期,逢周一闭馆休息,一期两周共12天,每天志愿服务时长为8小时,时间为9:00-17:00;

3、青少年馆员养成计划志愿者签到时间为周二至周日上午8:45分,签退17:00分,提前15分钟签到,签到签退地点为总服务台志愿服务岗,疫情期间凭志愿者服提前进馆签到;

4、志愿者服务岗位一周轮岗一次;

5、活动结束后,将根据志愿服务期间表现优秀的志愿者给予荣誉证书,并市图书馆微信公众号发布青少年馆员养成计划风采展。

  

报名方式


报名方式1:微信报名(10人)

①关注河源市图书馆微信公众号→②点击栏目下方【最新动态-活动报名】→③【2021年青少年馆员养成计划报名】→④【点击报名-即将报名成功】

图片

报名方式2:现场报名(10人)

到市图书馆总服务台志愿服务岗领取报名表,满额即止。(进馆请提前预约进馆名额→预约进馆指南及流程